2026年全国两会召开在即,来自汽车行业的全国人大代表、政协委员们,积极为中国汽车产业高质量发展建言铺路。


随着中国汽车产业加速“走出去”,2026年被视为出海的关键一年。冯兴亚提出的出海建议是整个汽车行业的迫切需求,有助于提升中国品牌的全球产业竞争力。

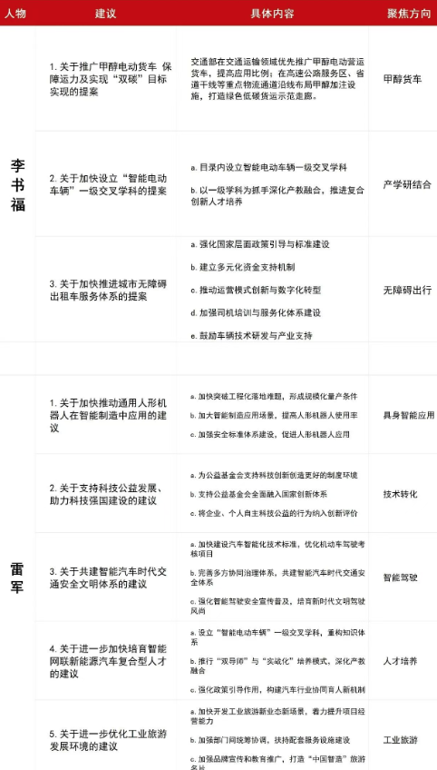
李书福已多次建议推广甲醇汽车,与柴油内燃机相比,甲醇是更为经济、清洁、高效的能源。然而,在新能源汽车主导的市场下,甲醇燃料还较为小众。

人形机器人已经进入多个行业,并在一线工厂中发挥价值,如何进一步提升其运行效率和产业适配度,是亟须破解的现实课题。

几起智驾事故之后,智驾安全是整个社会都极为关注的话题,将智驾纳入支架考核,能够提升驾驶员对智驾系统的正确理解和使用能力,确保技术应用的安全性。

我国在自动驾驶、具身智能及低空经济等领域技术发展迅速,但相应法规政策、管理机制及商业服务体系仍显滞后,亟待建立与技术创新相匹配的制度框架。何小鹏提出的多项建议具有明确的问题导向和政策指向。
学科建设、人才培养也是重点关注方向,杨永修认为,传统技能是根基,前沿技术是翅膀,二者是守正与创新、传承与升级的深度融合。