当前位置 :  首页 > 快讯

岚图上市引路人事调整:卢放任董事长兼总经理 上市步伐按下“快进键”

来源 : 有车智联
发表 :  2025-09-25 09:43:35

9月22日,据天眼查信息,岚图汽车科技股份有限公司迎来高层变动,其董事长一职由卢放接任。卢放不仅担任董事长,还兼任总经理,这一调整发生在岚图汽车上市进程中的又一关键节点,距离上一次重大动作不到一周。9月15日,岚图汽车顺利完成股份制改革,公司名称正式变更为“岚图汽车科技股份有限公司”,标志着其股份制改造的圆满收官。

卢放职务的双重提升,预示着岚图汽车将构建全新的管理框架。这一调整,不仅是对岚图汽车上市计划的积极响应,也是东风集团向“投资公司”角色转变战略部署中的重要一环。

image.png

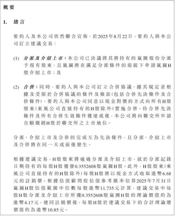
回溯至8月22日,东风集团股份(0489.HK)发布重要公告,宣布其子公司岚图汽车将通过介绍上市的方式登陆港股市场,同时,东风集团股份也将完成私有化退市。此次交易采用“股权分派+吸收合并”的创新模式,两大环节相辅相成,同步推进,为岚图汽车的上市之路揭开了序幕。

公告详细阐述了岚图汽车的上市路径,分为两大关键步骤。第一步,东风集团股份将其持有的岚图汽车79.67%股权按比例分配给全体股东,随后岚图汽车以介绍形式在香港联交所上市。第二步,东风汽车在境内的全资子公司——东风汽车集团(武汉)投资有限公司作为吸收合并的主体,向东风集团股份的控股股东东风汽车支付股权对价,并向其他小股东支付现金对价,从而实现对东风集团股份的100%控股。

image.png

这一系列操作,旨在加速岚图汽车的上市进程,抢占资本市场的先机。在此次改革中,岚图汽车成为主角,而东风集团则退居幕后,承担起资源协调与后台支持的角色。这实际上是东风集团国企改革的核心策略——通过“弱化”集团层面,强化子公司的自主权,激发各业务板块的发展活力与动力。简而言之,东风集团旨在实现各自主板块的“自由翱翔”。

对于岚图汽车而言,新的上市公司管理层正在逐步成型。此次高层调整,不仅有助于提升岚图内部管理的协同效率,更为其整体战略的制定与高效执行提供了坚实保障。从更深层次看,这增强了企业的内在活力与市场反应速度,为岚图的高质量发展注入了强劲动力,提升了其核心竞争力。随着上市进程的深入,岚图汽车将从中锤炼出更强的体系能力,进一步激发其价值创造潜力,充分释放增长动能。

01五载春秋,岚图步入高速发展新阶段

今年,是岚图汽车成立五周年的重要时刻。回溯至2020年7月,在武汉汉秀剧场,岚图汽车品牌正式发布,成为央企中首个聚焦高端智慧电动汽车领域的新兴力量。然而,在中国新能源汽车市场这片竞争激烈的蓝海中,新兴品牌层出不穷,跨界造车的明星企业更是吸引了所有目光。对于初出茅庐的岚图汽车,外界充满了质疑与审视——“东风岚图,真的能够打造出高端车型吗?”

五年后的今天,岚图汽车用实际行动给出了响亮的回答。其累计销量已突破20万辆大关,在高端新能源市场中完成了SUV、轿车、MPV的全方位布局,多款热门车型脱颖而出。今年1至8月,岚图汽车累计交付量达到81768辆,同比增长92%,实现了连续七个月的稳健增长。特别是8月份,岚图汽车单月交付量达到13505辆,同比增长119%,再创历史新高。

image.png

下半年以来,岚图汽车已推出多款重磅产品,市场表现均十分抢眼。其中,7月上市的岚图FREE+成功跻身“20-30万混动SUV销量前三甲”;8月全新岚图知音上市,迅速占据30万元以内华为系纯电车型销量榜首(9月8日-14日)。而9月15日刚刚上市的2026款梦想家,更是在18小时内大定订单突破10000辆,基本锁定爆款地位。除了梦想家之外,岚图汽车今年在产品上可谓全面开花。

全新岚图知音与岚图FREE+携手打造“混+电”双子星产品矩阵,进一步巩固了中大型家用SUV市场的差异化智能竞争优势。接下来,岚图汽车还将推出两款重磅车型——被誉为“武汉劳斯莱斯”的追光L以及新时代旗舰SUV。从岚图FREE+到全新岚图知音,再到26款岚图梦想家,这些产品均已具备爆款潜质与高度关注度。岚图汽车在三大细分赛道上实现了全方位升级,多款爆品齐头并进。业内不少专家评价称,岚图汽车迎来了“爆发时刻”。

image.png

那么,岚图汽车为何能够取得如此骄人的成绩呢?在2025岚图用户之夜活动上,卢放回顾了岚图汽车五年来的造车历程,并解答了这一疑问。他表示,岚图汽车的成功离不开东风汽车56年的深厚造车底蕴与技术积累,更离不开持续的产品创新与用户体验提升。岚图汽车坚定践行长期主义战略,敏锐洞察用户需求与市场变化,不断提升市场知名度与用户认可度。

“品牌的价值并非由自我定义,而是由用户与市场共同塑造。”卢放强调。自诞生之日起,岚图汽车就被视为东风集团的“创新特区”。在发展道路上,岚图汽车将“传统底蕴”与“市场活力”巧妙融合,走出了一条独具特色的发展道路。一方面,岚图汽车继承并发扬了东风集团近60年的制造积淀;另一方面,积极引入市场化基因,建立快速响应的决策流程与扁平化的组织管理。岚图汽车身上既体现了央企的稳健与踏实,又展现了新势力的敏锐与灵活。正是这种独特的融合,让岚图汽车从梦想家开始,就掌握了市场的脉搏与密码。 成为央企顶尖品牌的杰出典范。

02夯实根基,方能持续腾飞

岚图汽车的市场表现之所以能够强势崛起,得益于其“产品+技术”双轮并进的战略布局,更是其“以用户为核心”价值观的生动实践。自品牌诞生以来,岚图汽车始终坚守核心技术自主可控的原则,致力于在关键领域树立标杆,追求领先一代的技术实力。为此,岚图自主研发了具备完全自主知识产权的国内首个原生智能电动整车平台——“ESSA架构”,同时打造了行业领先的软件定义汽车技术、中央集中式SOA电子电气架构——“天元架构”,并推出了全球首个兆瓦级品牌超快充桩——“岚图VP1000”。

今年8月22日,岚图汽车在全球范围内率先发布了智能超混800V技术——岚海智混,该技术通过“智电中枢+超能矩阵”两大创新体系,实现了混动车全程电感驾驶体验,提供了全域800V系统、5C超充以及大容量电池的综合技术解决方案。其中,岚图在底盘调校与操控性能上的多项技术突破,赢得了业界的广泛赞誉。在当前汽车市场中,不少车企倾向于通过价格战来争夺市场份额,却忽视了产品创新与研发投入,导致产品缺乏深度,最终沦为昙花一现的网红车型。

相比之下,岚图汽车的产品已成为高品质的代名词。这些产品凭借出色的性能与品质,赢得了市场的广泛认可,其口碑的积累只是时间问题。技术是岚图汽车的基石,塑造了其独特的技术形象;而在品牌建设上,岚图汽车坚持走正道,同样赢得了市场的尊重。在多个公开场合,岚图汽车CEO卢放多次强调,岚图不参与价格竞争,而是专注于价值创造,思考企业如何为用户和社会创造更大的价值。

image.png

以研发为例,当其他车企仅追求参数上的领先时,卢放表示岚图不仅要在技术上实现领先,更要在实际应用层面进行深入考量,避免盲目追求某些参数的领先而忽视用户的实际体验和成本支出。在产品层面,岚图汽车以央企的责任感,引领行业走向健康、良性的竞争环境。

此外,针对一些企业在宣传时夸大其词,实际到店却需要额外加价的现象,岚图汽车坚决拒绝这种套路营销。岚图的高管们在多个场合呼吁行业保持初心,抵制浮躁风气,以实际行动引领行业健康发展。在知行合一、内外一致的企业文化指引下,岚图汽车形成了良好的品牌形象,赢得了消费者的信赖。

03总结与展望

卢放指出,东风集团为岚图汽车赋予了双重使命:一是助力集团向新能源领域转型,从技术、品牌到销量、利润,全方位推动集团战略目标的实现;二是通过体制机制的创新,探索自主运营的最佳模式。在发展的初期阶段,岚图汽车凭借强大的产品力带动了品牌力的提升,以优异的销量成绩支撑了品牌形象的塑造,成功完成了既定目标。然而,月销一万多台仅仅是岚图汽车迈出的第一步,卢放表示,“这还远远不够。”岚图汽车的目标更加宏伟。

在此背景下,东风集团果断推动岚图汽车加速上市进程——2025年将是岚图汽车实现自我造血的关键一年,也是其市场突破的重要时刻。上市后,岚图汽车将获得更多的发展自由,在资金、品牌影响力等方面将获得更强大的资源支持,实现发展的进一步飞跃。而对于东风集团而言,从岚图汽车到奕派科技,再到猛士科技,其三大业务板块均已明确了改革方向,东风集团的自主业务也将迈入新的发展阶段。

责任编辑 : 宋姗姗

网友留言

登录  |   注册
无标题文档
TOP